Отстраняване на стоноловите хладилници
Хладилниците от битовата марка Stinol с италиански произход са надеждни уреди на европейско ниво с отлични характеристики. Потребителите са отбелязали за тези битови уреди отличителни белези като висококачествен монтаж, надеждност, трайност и демократична цена. Въпреки факта, че устройствата на тази марка вече не се произвеждат, акциите на Stinol все още работят в много руски семейства. Но дори и при внимателна работа с течение на времето, в хладилника Stinol има различни неизправности. В този преглед разглеждаме трудностите, пред които са изправени собствениците на различни модели на тези кухненски аксесоари.

съдържание
Характеристики на устройството
Хладилниците от тази марка се състоят от стандартен правоъгълен метален шкаф с вградена вътрешна камера. Фризерът е изработен от издръжлив полистирол. Между двата блока, изпълнени с полиуретанова пяна, която е мощен изолационен материал. Капилярният тръбопровод изпълнява ролята на дроселиращо устройство, Благодарение на тази подробност, хладилникът става чувствителен към висока влажност и мръсотия.
В зависимост от модела, в техниката са монтирани 1-2 компресора, които имат вертикална ос на въртене. Елементът се намира в долния шкаф. Устройството е намотка от стоманена тръба, закрепена в метални планки.
Има два вида изпарител:
- Статично устройство. Намира се на рафтовете.
- Система NoFrost. Той се намира в специално отделение.
Диагностика на хладилния уред
За да разберете възможната причина за неизправността, е необходимо внимателно да проверите устройството за работното състояние на елементите:
- проверете основните възли части от корозия, деформация, механично увреждане на компонентите, нарушаване на защитните покрития;
- да изследва устройството за плътност, дълготрайност на закрепващите части и устройства за автоматизация;
- Проверете 3 функционални параметъра на устройството: температурата във фризера и близо до задната стена на шкафа, консумация на енергия.

Често срещани проблеми при хладилниците Stinol
Цялата моделна линия от хладилни агрегати се отличава с надеждност, функционалност и високо качество. Те обаче, като кухненските уреди на други марки, не са застраховани срещу възникването на различни аварии. Обмислете типичните неизправности, характерни за линията Stinol.
Счупване на кабината
Ако шкафът е повреден, на статичния изпарител се натрупва тънък слой замръзване. В резултат на това се натрупва значително количество течност в контейнера за събиране на кондензат.
Дефекти в това състояние на хладилника са обяснени изтичане на камерата поради:
- разкъсване или хлабаво уплътнение;
- деформация на структурата на хладилния агрегат;
- наличието на празнини между гумените уплътнения на вратата и повърхностите на фризерния шкаф.
Възможни грешки с уплътнителен каучук са възстановени с помощта на сешоар за сушене и стилизиране на косата с мощност от 1-1,5 kW.За да направите това, загрейте гуменото уплътнение с горещ спрей в мястото на контакта. След това го опънете, за да промените формата на частта. След манипулацията вратата трябва да бъде затворена. Охладителят може да се използва, след като уплътнението се охлади. Ако защитният слой се разкъса, той трябва да се смени.

Свободно уплътнение на пломбата
Неизправности на елементите на електрическата верига и автоматизацията
Много често се случват аварии с устройства за автоматизация и компоненти на електрически вериги. Те включват:
- повредено стартово или термично реле;
- счупване на компресора, вентилатора и други компоненти;
- намалено съпротивление на изолацията на електрическата верига;
- неизправност на термичния предпазител или нагревателя за размразяване в техниката със системата "Nou Frost";
- дефект фризер, таймер;
- счупване на нагревателя на ваничката на изпарителя;
- блокиране на малки частици в дренажната система.
Премахването на неизправностите на автоматиката в хладилника Stinol се състои в идентифициране на дефектната част, нейното поправяне и при невъзможност за поправяне на аварията, сменете частта с нова резервна част.

Проблеми с Фреон
Ако обемът на хладилния агент е твърде висок при зареждане на устройството, тогава температурата във фризера е по-малка от -18.0С, студеният склад е студен, връщащата тръба е покрита с кондензат или слой замръзване. За нормализиране на работния поток на устройството след двучасово включване коригирайте дозата на фреона.
В случай че дозата за пълнене, напротив, е подценена, хладилникът е топъл и температурата е намалена с повече от -250В. В същото време замръзването може частично да се образува на задната стена. Както и в предишния случай, е необходимо да се дозира липсата на хладилен агент в съответствие с нормата.
Ако е станало изтичане на хладилен агент, на тези места се появяват мазни петна. Решаването на този проблем е да заредите устройството с хладилен агент или да смените монтажния компонент с нова част.
Внимание! Парите на охлаждащия агент са отровни газове, така че те са взети от хладилника, специално за студените приемници. След всяка работа с охлаждащия агент стаята се вентилира най-малко 15 минути.

Признаци на проблеми с хладилника и възможни неизправности
Има няколко типични разбития на звената на Стинол, които се проявяват по определени начини. В таблицата разглеждаме основните проблеми с хладилниците на тази марка и как те се появяват:
| Знак на | Възможен дефект |
| Устройството не се включва | неизправност на електрическата щепсела или захранващия кабел;
счупване на намотките на компресора; термостат или стартово реле не работи; предпазител с отворен кръг; таймер за блокиране в режим на размразяване; възникнало е контактен отказ при свързването на кабелите поради окисляване |
| След кратка операция устройството се изключва | счупване на началната намотка на електродвигателя;
биметалната плоча на защитното реле или бобината на стартовото реле не работи |
| Устройството леко замръзва | контролът на температурата не работи;
гуменото уплътнение губи своята еластичност и форма; компресорът намалява ефективността; възникнало блокиране на капилярния тръбопровод или филтърната сушилня; целостта на електрическите вериги е нарушена |
| Хладилникът е твърде студен | бутон за бързо замразяване;
копчето за термостат не е регулирано |
| Фризерът замръзва и втората камера не е така. | настъпи изтичане на хладилен агент (фреон);
снижаване на налягането в системата |
| Вътре в хладилника е топло (хладилно устройство без система NoFrost) | счупен мотор-компресор за фризера |
| В долната част на устройството се събира влага. | нарушение на положението на тръбата;
отломки в изпускателната тръба |
| Вътре в фризера е топло (оборудване със системата Nou Frost) | Дефект на системата за автоматично размразяване NoFrost |
Обмислете най-конкретните дефекти на някои модели.
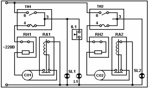
- Двукамерен хладилен модул Stinol 102. Устройството има два компресора с уникална система за размразяване на фризера NoFrost. Предният панел е оборудван с два термостата. Характеристика на модела е циркулацията на въздуха между фризера и ръбовете на изпарителя, дължаща се на електрическия вентилатор. Честото повреждане на оборудването включва неизправност на термичното реле (в схема TH1 или TH2). За да сте сигурни, че детайлът е повреден, е необходимо да извадите проводниците от контактите с номера 3, 4 и да ги късите едно с друго. Ако след манипулацията започва компресорът, има срив в релето. Възможно е оборудването да не се охлажда, когато компресорът работи, когато кондензаторът е студен. В този случай може да има изтичане на фреон.

- Stinol 103. Хладилният апарат на този модел е типичен проблем - повреда на температурния контролер.Това се дължи на техническите характеристики на термоелементите, които са предназначени за петгодишен експлоатационен живот. Поради този дефект, температурата в двете камери може да бъде надценена, в резултат на което устройството ще се държи нестабилно. С течение на времето кабелните връзки могат да се счупят поради окисляване или изгаряне на контакти, различни прекъсвания и други аварии. Ако пусковото или термичното реле не успее, компресорът не се включва.
- Стинол 110 - най-разпространеният модел. Хладилниците се състоят от просторно хладилно отделение и малък фризер, който е оборудван със система NoFrost. Типичната повреда на това устройство не се различава от грешките на 102-рия модел. Температурният контролер T1, таймерът TIM-0 може да е повреден.
Проверка на термостата
Температурният регулатор често не работи. Това се дължи на факта, че термостата на германската компания Ранкокоито са били инсталирани в хладилника, малък работен ресурс е около 5-6 години. Ако температурният регулатор не работи, компресорът няма да започне в хладилника. За да изключите други аварии, е необходимо да проверите дали тази част е приложима.

Вкъщи е трудно да проверите дали устройството работи или не.Има обаче 2 начина за определяне на работното състояние.
- Регулатор контакти под номера 3 и 4 (в диаграмата на 103-ия модел, те са означени като TH 1 или TH 2) трябва да бъдат затворени. Това запазва целостта на електрическата верига и захранващото напрежение към входа на компресора (във веригата CO 1 или CO 2). Необходимо е да се определи дали захранващото напрежение към контактите на регулатора. Ако не е там, тогава се проверява целостта на цялата верига от електрическия контакт, ако има, захранването се изключва и се извикват контактите. Ако се счупят, частта трябва да бъде заменена.
- Можете също да затворите джъмпера контакти за термостат, Ако компресорът работи, регулаторът е повреден. В противен случай неуспехът не се случи с него. Грешката се определя и от ухото: при механично завъртане на термостатния прекъсвач се появява щракване. Ако не, тогава има голяма вероятност за част от неизправността.
Всяка неизправност на хладилния уред, чийто живот е повече от 10-15 години, изисква внимателна проверка от специалист. Ремонтът на хладилници Stinol често включва подмяна на износена част.Ако купувате висококачествени оригинални части и имате опит в електрическата работа, можете да замените резервната част със собствените си ръце. Ако прекъсванията се случват твърде често, трябва да обмислите закупуването на по-модерна версия на хладилното устройство.

/rating_off.png)


