Как да направите наблюдател от микровълновата фурна
Spotter се превежда като наблюдател, но майсторите на гаража знаят, че това е специфична съпротивителна машина за закрепване на тялото. Тя се различава от обикновеното точково заваряване, тъй като импулсът се формира в много кратко време, и металът няма време да се нагрее, Много занаятчии са овладели производството на такова оригинално устройство, така че с негова помощ да се приведат вдлъбнатини върху каросериите. Ще обясним подробно как можете да проектирате наблюдател от микровълнова печка, която работи дълго в кухнята.

съдържание
Метод на производство
Един от най-важните възли на бъдещ домашен продукт е трансформатор, което вече е изключително трудно за намиране или закупуване. Ето защо, много от тях наблюдават със собствените си ръце от микровълновата, в която вече е налице готовото устройство. За надеждна работа на машината за контактно заваряване се вземат двойка трансформатори от старите микровълни, вторичната намотка се отстранява и новата се навива, като се използва тел с напречно сечение най-малко 50 квадратни метра. мм.
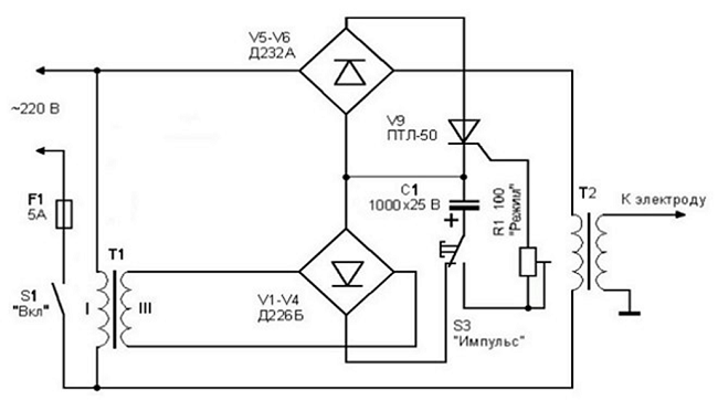
Веригата на наблюдател се състои от следните компоненти:
- основен трансформатор;
- диоден мост;
- променлив резистор;
- тиристор.
Най-простата схема на наблюдателя е показана на фигурата.

жилище
За да се осигури безопасна работа на машина за точково заваряване, направена от микровълнови печки, всички компоненти трябва да бъдат поставени в отделен корпус, което надеждно ги предпазва от възможни механични повреди и влияния върху околната среда. За тази цел, някои използват стара пещ.
Дръжките трябва да бъдат прикрепени към тялото - те ще бъдат много полезни при преместване на устройството.
Всички части са фиксирани здраво върху листа. диелектричен материалза избягване на смущения. Те трябва да бъдат поставени равномерно: масивните трансформатори са фиксирани в средата, за да балансират теглото.Някои занаятчии придават на дъното малки колела, за да транспортират устройството по време на работа.

Спортно тяло
След като сте поставили всички компоненти, започнете да изработвате устройства, без които е невъзможно нормалното функциониране на наблюдателя:
- електрически кабели;
- пистолет за удобно закрепване на електрода за заваряване;
- адаптиран за последващо екструдиране на огънатите сегменти на металното тяло, наречен алигатор.
Необходимите чертежи, изчисленията на участъка и дължината на кабелите за намаляване на загубата на електроенергия до минимум, могат да бъдат намерени в интернет.
Държач, електроди
Писалните каросерии професионалисти се препоръчва да се направи от getinaksa - специален ламиниран материал, използван за изолация, защото има хартиена основа, която е импрегнирана с епоксидна или фенолна смола. От листа се изрязват две бланки с идентичен размер, след което се монтира бутонът за включване, скобата, където е прикрепен електрода. Всичко свързва, закрепва. Външната повърхност е полирана за лесна манипулация.
Електрод, направен от медна пръчка кръгла секция или тръба от бронз, които са удобни за издърпване на захранващите проводници вътре в тях. От края, където ще бъде разположена работната част, се поставя слот, в който е поставена шайбата, тръбата е предварително сплескана с чук.
Inoppuller
За да направите обратен чук, можете да използвате обикновен монтажен пистолете необходимо само да се правят незначителни изменения в нейния дизайн. Домакинските майстори, които сами решиха да направят устройството за заваряване на наличните инструменти, могат да намерят точния метод за производство на всеки инструмент в YouTube.

Това е важно
Специалистите, работещи с автомобилни тела на различни марки, съветват да си спомнят основните неща, преди да започнат самостоятелното производство на наблюдателя.
- Дръжката най-често е направена от стандартно лепило.
- Специфичен капак на свързващия кабел изолационен слойкоито могат да бъдат деформирани чрез нагряване на проводниците.
- При производството на наблюдателя, неговият дизайн трябва да бъде ясно обмислен предварително до най-малките детайли.
- Точковото заваряване по време на работа трябва да работи правилно, независимо от неговия размер и пари, изразходвани за производството му.
Техниката за това как да направите наблюдател от частите и компонентите в ръка, се различава малко, когато го направите от счупена машина за заваряване или стара микровълнова фурна - основното е да покажете изобретателност и специални грижи, когато работите с трансформатори с високо напрежение.

Пистолет за лепило
Предимства на продукта
Основните предимства на домашен апарат за точково заваряване включват такива характеристики.
- много висока производителност, С него можете бързо да заварявате специални тела навсякъде в тялото за последващо извличане на вдлъбнатини върху метала.
- адекватен лекота на използване, В сравнение с големите размери на индустриалните устройства за устойчиво заваряване и голямата им маса, домашните продукти са по-мобилни. При работа практически няма искри - източник на опасност от пожар при извършване на такава работа в гараж, където има гориво, смазочни материали и горивни резерви. Металът остава студен, така че употребата на защитни очила, ръкавици и специални дрехи на заварчика вече не е необходима.
- върховен ниво на качество, Подобно заваряване практически не оставя следи върху метала под формата на скала, шлаките, които допринасят за появата на корозия в хода на по-нататъшната експлоатация, не разваля представянето на частите.
- по-голяма икономика, Шайбите за закрепване могат да се използват многократно, те не са изложени на топене, така че има спестяване на консумативи.
Положителните качества на домашно приспособлените устройства за изравняване на вдлъбнатините водят до факта, че много любители шофьори започват да правят подобни устройства за саморегулиране на автомобилите си, за да спестят наистина семейния бюджет.

/rating_on.png)


