Свързване на микрофона с телевизора за караоке
Караоке е доста популярно забавление за много потребители, въпреки факта, че се появи доста отдавна. Днес има огромен брой системи, които поддържат тази функция. Той може да бъде както DVD плейър, така и нов съвременен телевизор с Функция Smart TV, Естествено, можете да конфигурирате тази функция на компютъра си, като инсталирате подходящия софтуер.
След закупуването на ново устройство с функцията Smart TV, огромен брой потребители се чудят как да свържат микрофон към телевизора.

Възможностите на съвременната телевизия
Преди това, караоке е изпълнено с помощта на DVD плейъри. Но днес модерната технология предоставя интелигентна телевизия, която осигуряваинтернет връзка директно. Фенове на музиката и песните отдавна оценяват модела с функцията караоке - такива устройства могат да заменят целият говорител. Как се прилага? Ако устройството е позиционирано като Smart TV, след като изтеглите специално приложение за него, можете да се наслаждавате на ефективността на любимите си песни, без да получавате допълнителни конзоли и компактдискове.
По принцип тези заявки се плащат, но те имат достъп до обширен каталог от композиции.
Така че, за да станете собственик на домашния караоке, трябва:
- Инсталирайте приложение за караоке за вашия телевизор.
- включете микрофона.
- насладете се на звука и пейте любимите си песни.
Проблеми при инсталирането на приложението на Smart TV е малко вероятно да възникнат, но при включването на микрофон може да възникнат трудности.

Функции за свързване
Като правило микрофона е оборудван с мини жак с 3,5 мм жак. Повечето телевизори също имат съответния вход: обикновено е розово и се нарича Audio IN. Повечето потребители обаче посочват проблеми с тази връзка:
- Телевизорът не вижда микрофона;
- Телевизорът разпознава устройството, но звукът от него не излиза.
Има няколко начина за решаване на този проблем.
- Мога да се свържа микрофон в съществуващи DVD-player, и вече свържете DVD с телевизора, Разбира се, това не е най-добрият вариант, тъй като Smart TV е създаден, за да се отърве от нуждата от прикачване на различни допълнителни устройства към телевизора.Странно, въпреки многото функции на "интелигентната" технология, по някаква причина не е осигурен активен микрофон (по-специално това се отнася за Samsung TV).

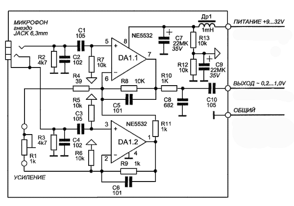
- Можете да опитате да направите печалба от микрофона, Тази опция е подходяща за тези, които са запознати с електрически вериги и спойка, и цялата необходима информация за това как да се събере тази част може да се намери в огромната мрежа.

Електронната схема на микрофонния усилвател
- Най-лесният и достъпен вариант - купете микрофон с USB-shtekerom, Повечето съвременни телевизори имат този конектор. Потребителите отбелязват, че свързаният по този начин микрофон изпълнява напълно функциите си. След тези прости манипулации можете да се насладите на гласовите възможности на Smart TV.

Микрофонът не само ви позволява да пеете любимите си песни - с него можете лесно да ги изпълнявате устройство за гласово управление, Съвременните устройства с вградена интелигентна телевизия осигуряват достатъчно място за реализиране на техните възможности. Научете повече за нюансите Избор на Smart TV - Това ще улесни последващата ви употреба на устройството. Най - популярните смарт телевизори са Samsung, и интелигентен интерфейс в тях и като цяло, Настройка на телевизора различна интуитивна простота.

/rating_on.png)
/rating_off.png)


