Осъществяване на миксер със собствените си ръце
Миксиращата конзола е проектирана да смесва множество аудио сигнали. Например, той се използва, ако искате да звучи аматьорски филм, или имате нужда от гласов съпровод на дискотека, екскурзоводи, караоке, да свържете музикален инструмент с компютър и т.н. Смесителят се използва за запис и за концерти, когато звуковия инженер трябва да настрои оптималните звукови параметри за залата. Въз основа на гореизложеното е ясно, че това устройство е незаменима и използването му е многостранно.
В продажба има огромен брой модели, както за професионалисти, така и за обикновени потребители. Но за начинаещите музиканти или просто любителите на караоке, цените на аудиооборудването изглеждат достатъчно високи. Ето защо, за домашно използване смесителят може да бъде направен на ръка.
съдържание
Видове смесители
В основата си смесените конзоли са от два основни типа.
- пасивенкоито нямат в проекта си модула на усилвателя. Такива устройства са проектирани да работят върху вече усилен сигнал. Пасивните конзоли се използват в случаите, когато е необходимо да се смесят няколко сигнали с високо ниво, тъй като те работят само за намаляване на сигнала.
- активен, които имат печалба блок и работа с ниско ниво сигнали, т.е. не се усилва. Входящият сигнал на устройството се усилва от модул за предусилвател. Също така, благодарение на източника на захранване, в такива устройства е възможно да се използват чипове и транзистори, което значително разширява тяхната функционалност в сравнение с пасивните конзоли.
Активните миксери се използват успешно в ателиета, на концерти, където те решават различни задачи за обработка и усилване на сигнал, индикация и превключване, както и за фантомна мощност на микрофони (кондензатор). Това бяха активните модели, които бяха най-широко използвани. Някои от тях имат вграден процесор за цифрови ефекти, което допълнително разширява възможностите на звуковото оборудване.
Как да направите активен миксер
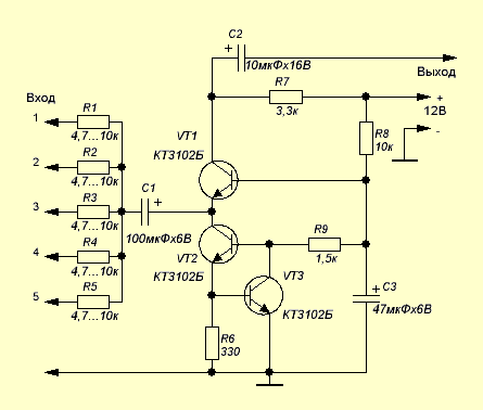
Най-простият домашен миксер, освен това активен (с усилвател на мощност), може да бъде споен с определени умения за 20 минути. Схемата му е съвсем проста и е показана на следващата фигура.

Усилването в тази схема се влияе от съотношението на съпротивлението, което съпротивление R7 има към съпротивлението на източника на сигнал. Ако имате 5 входа малко, след това увеличете техния брой е прост: към кондензатор
C1 трябва да свържете необходимия брой резистори, както постоянни, така и променливи (опция).
Транзисторите, показани на диаграмата, могат да се сменят изцяло от транзистори с маркировка KT315B или с маркировка KT342B.
Как да направите пасивна звукова конзола
Пасивната миксираща конзола не изисква захранване и нейният дизайн е толкова прост, че дори любителите на радиолюбителите могат да я споят. Ако погледнете електрическата верига на устройството, става ясно, че основата на тази конзола е резистивен принцип, Устройството може да смесва 2 сигнала, които идват от входа за микрофон X1 (небалансиран) и от входа X2, към който може да се свърже външен източник.
Входът X1 е нисък импеданс с чувствителност от около 2-3 mV. Можете да свържете различни източници с ниско съпротивление към този вход: пикапи, адаптери за китара и други. Може да се използва и за микрофон. Входът X2 има чувствителност от около 150 mV. Обикновено свързва линейните изходи на плейърите, тунерите и др.

Сумираният сигнал, идващ от двата източника, се отстранява с помощта на резистор R5, след което се извежда (X3) към устройство за запис или възпроизвеждане.
За функционирането на тази схема няма нужда от захранване, За да се постигне минимално ниво на шум, всички елементи трябва да бъдат добре защитени. Поради лекото смущение, което може да възникне между каналите, съотношението сигнал към шум е приемливо. Контактите на променливите резистори R1 и R2, които са подвижни, се комбинират чрез 2 резистора - R3 и R4. Това намалява тяхното влияние един върху друг по време на смесването.
Обръща се внимание на факта, че резисторите (променливите) R5, R1 и R2 имат метални корпуси и те трябва да бъдат свързани едно с друго и с корпуса на гнездото X1. В допълнение, те са свързани към общия проводник на веригата, както и към тялото на миксера.За тази схема се препоръчва да се използва тип променлива съпротива, а не кръгла, в която регулаторът се движи праволинейно. Това се прави в по-голяма степен за удобство, за визуална оценка на позицията на регулатора и по този начин се определя нивото на сигнала.
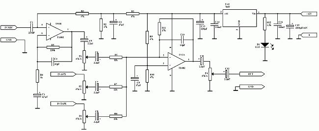
Двуканална аудио конзола
Този миксер е двуканален и моно. Двукановото устройство за дистанционно управление може да се използва за звук на различни събития, филми, както и за смесване на сигнала, излъчван от различни видове музикални инструменти.
Дизайнът на звуковата конзола използваше един чип, състоящ се от два усилвателя, Единият усилва сигнала от микрофона, а другият работи в схемата на разширителя. За да регулирате входящите сигнали в апаратурата, се използват потенциометри, посочени в диаграмите P1, P2, P3.
Изходният сигнал се регулира от потенциометър P4. Ако искате да донесете стерео сигнал на входа на устройството, тогава сигналите от двата канала (вляво и отдясно) трябва да бъдат комбинирани с входа на миксера. Това може да се направи с външни резистори (10 kΩ).
За захранване на устройството можете да използвате произволен източник при 12V.Важно е чипът AN7809 да бъде инсталиран на радиатора.
Списък на всички радиокомпоненти и техните рейтинги са дадени в таблицата по-долу.

Как да направите платка
Най-лесният начин да направите печатна платка е да използвате желязо и изображение, отпечатано на лазерен принтер. Ако не сте собственик на lazernik, изображението може да бъде отпечатано във всеки салон, където се предоставят услуги за печат.
Важно е изображението да се приложи върху хартията с тонер - прах, използван само в лазерни принтери и копирни машини.
Също така се изисква закупуване на текстолитпо-добър еднослоен. То се продава на радио пазара или в специализиран магазин, продаващ радиокомпоненти. Но, за начало, ПХБ трябва да бъдат проектирани. За тази цел се използва различен софтуер, който в автоматични или ръчни режими може да изчислява и изчертава песни на борда. Препоръчва се да се използва Програма DipTraceкойто трябва да бъде изтеглен от интернет. С тази програма е възможно да се създадат, освен печатни платки, схеми. Прозорецът на програмата изглежда като фигурата по-долу. На него можете да видите готовото оформление на бъдещата печатна платка.

След това трябва да направите следното.
- Отпечатайте чертежа, който сте създали, като използвате лазерник. Моля, обърнете внимание, че хартията, използвана за печат, трябва да е гланцирана, като например лъскави списания, Просто издърпайте страницата и отпечатайте директно върху текста или изображението. Препоръчително е да направите няколко копия за всеки случай.


- Вземете лист от ПХБ и изрежете с режещ инструмент (който може да бъде изработен от режещо острие) с подходящ правоъгълен размер.
- След това трябва да подготвите ацетон, памучни дискове и фина шкурка.

- Шкурка парче от заготовката от страната, където има фолио, до състоянието, че матов слой е напълно премахнат, и фолиото става блестящо.
- След това натопете памучен тампон в ацетон и внимателно избършете фолиото. Резултатът трябва да бъде като на снимката по-долу.

След обезмасляване на повърхността на фолиото е много важно да не го докосвате с пръсти. В противен случай ще трябва отново да обезмасните фолиото. Можете да вземете само ръбовете на детайла.
В следващата стъпка ще трябва да свържете празната и отпечатана на хартия схема.
- Нарежете парче хартия с отпечатан чертеж по такъв начин, че да има възможност за обвиване около нея.
- Покрийте изображението на чертежа върху детайла (снимка на фолиото) и пресушете излишната хартия, която може да бъде закрепена с маскираща лента. В резултат на това ще получите плик, както е показано на фигурата по-долу.

- Вземете желязото (марката и модела няма значение) и задайте максималната топлина на термостата.
- Поставете нагрети желязо върху плика, разбира се, на страната, където няма залепваща лента. Започнете леко да потупвате хартията. Натискането на ютията трябва да е с умерено усилие, в противен случай тонерът ще се разпространи и намали върху детайла. Ако натиснете леко, тогава тонерът не се придържа към фолиевия слой на детайла. Загряването трябва да се извършва равномерно по цялата площ на детайла. Особено е необходимо да се загреят краищата, където рискът от пилинг на тонера се увеличава поради недостатъчно нагряване. Фактът, че загряването може да бъде спряно, се доказва от пожълтяването на хартията, както и изтичането на очертанията на шаблона върху него.

- Изключете ютията и оставете плика да се охлади за около 10 минути.
- Вземете подходящ съд и изсипете гореща вода в него. Температурата на течността може да се определи ръчно: ако водата е толкова гореща, че не можете да държите ръката си в нея дълго време, тогава температурата е подходяща.
- Спуснете плика с празната част в течността за около 15-20 минути. Ако имате топла вода, която тече от кранчето, тогава не можете да го изключите.
- След накисването е необходимо, като се приложи максимална точност, да се отдели хартията от фолиото. Залепващите парчета хартия не трябва да се остъргват. Те трябва леко да се търкалят с пръсти.
- Вземете сешоар и изсушете добре цедката.


- В следващата стъпка е необходимо да се отстранят части от фолиото без модел, т.е. колела за рязане, За тези цели е обичайно да се използва железен хлорид. Той се продава в консервни кутии, прилича на ръждива каша, има неприятна миризма и се разрежда при пълно смесване с топла вода. Разтворът се получава в количество от 100 g вода + 100 g каша. Течностите могат да се добавят по-малко, стига разтворът напълно да покрива предформата.
- Потопете детайла в приготвения разтвор. Средно, оформянето продължава около 20 минути. По време на оформянето влияе концентрацията на разтвора, както и размерът на потопената част. В този случай е много важно разтворът да се разбърква със стъклена или пластмасова пръчка или да се разтопи банята. Ако е възможно, поставете контейнера в топла вода и го сменете, докато се охлади, така че разтворът да не изстине.Ако след определен период от време забележите недостатъчно киселинност, тогава е необходимо да се увеличи концентрацията на разтвора чрез добавяне на малко количество железен хлорид към него.
- След успешно очистване премахнете дъската от разтвора, изплакнете го под течаща вода и изсушете.

- Навлажнете памучен тампон с ацетон и отстранете остатъка от тонер от дъската.

- Сега тонизираната дъска с песни трябва да бъде пробита така, че краищата на радиокомпонентите да могат да бъдат вкарани в тези отвори. За дупки можете да използвате бормашина с диаметър 0,9 мм. Разбира се, диаметрите на изводите трябва да бъдат определени на етапа на проектиране, така че по-късно да не се възстанови работата.
- Последният етап ще бъде загадъчни песни, Това се извършва с помощта на течен поток (30% алкохолен разтвор на колофон). Загрейте желязото и, като вземете минимално количество спойка върху жилото, ги разходете по всички трасета. Тя трябва да работи както на следващата снимка.

В това производство на печатни платки може да се счита за завършен.
Как да направите калъф за миксера
Касетата за звуковата конзола може да бъде изработена ръчно от всеки материал, който може лесно да се обработва: пластмаса, пластмаса, плексиглас, ПХБ и др.

Всички части се изрязват според размера на печатна платка и разположението на регулаторите, които ще излязат навън. Стените на кутията са удобни за свързване с лепило. След това направете следното.
- Необходимо е да поставите борда в кутията и да маркирате местата за пробиване под регулаторите и гнездата, след което ги пробийте.
- Поставете куплунгите на място и прилепете кабелите от дъската към тях.

- Поставете картата в кутията.

- Залепете парчетата пластмаса към долния капак (долната част), така че да можете да завинтвате винтовете по време на монтажа.

- Поставете дъното на място и завъртете винтовете на подходящи места, като предварително пробийте дупки с малко по-малък диаметър от винта. Ако това не стане, вложките ще се счупят или ще се счупят.

Ако вашата миксерна верига включва инсталиране на линейни регулатори и същите индикатори, жлебовете се изрязват на горния капак на кутията.
Това е мястото, където миксерът приключва.


/rating_on.png)


